色情視頻

北理工课题组在高电压锂金属电池电解液添加剂研究方面取得重要进展

AFM1.png

近日,北京理工大学化学电源与绿色催化北京市重点实验室孙克宁、白羽教授团队在高电压锂金属电池电解液方面取得重要研究进展,相关成果发表在国际顶级期刊《 Advanced Functional Materials 》。

锂金属电池(LMBs)在高电压下运行时因其高比能量而备受关注,但受到正极不稳定、电解液消耗和锂枝晶生长等问题的限制。通过功能添加剂调节电极/电解液界面(EEI)是一种实用的策略。课题组提出了一种含氰基(-CN)的杂化EEI策略,通过使用含氰基的四氟苯衍生物(四氟邻苯二甲腈(o-TFPN)、四氟间苯二甲腈(m-TFPN)和四氟对苯二甲腈(p-TFPN))作为电解液添加剂,开发用于高电压Li||LiNi₀.₈Co₀.₁Mn₀.₁O₂(Li||NCM811)电池的电解液。结果表明,含有添加剂的电解液,尤其是含o-TFPN的电解液,能够形成一种富含LiF和-CN的坚固且热稳定的正极电解液界面(CEI)。此外,含o-TFPN的电解液形成了富含Li₂O、LiF和-CN的稳定固体电解质界面(SEI)。-CN基团产生静电吸引,引导Li⁺通量,而LiF和Li₂O具有高离子导电性,有助于加速Li⁺沉积。优异的EEI抑制了正极降解、电解液消耗和枝晶形成。因此,Li||NCM811电池在4.6 V高截止电压下实现了超过200次循环的稳定性能,而Li||Li对称电池在1 mA cm⁻²的电流密度下稳定循环超过350小时。研究成果以“Cyano-Functionalized Hybrid Electrode-Electrolyte Interphases Enabled by Cyano-Substituted Tetrafluorobenzene Derivatives Additives for High-Voltage Lithium Metal Batteries”为题,博士研究生李鑫为第一作者,文章链接:https://doi.org/10.1002/adfm.202421329

AFM2.png

图1 添加剂对电解液溶剂化结构的影响

理论计算模拟深入揭示了电解质的溶剂化结构以及含o-TFPN、m-TFPN和p-TFPN的电解质在诱导SEI和CEI形成过程中的机制。与m-TFPN和p-TFPN相比,o-TFPN具有最小的分子半径、最高的分子极性以及更负的最小静电势(ESPmin)值。这些特性表明o-TFPN具有更强的能力参与Li⁺的溶剂化壳层。o-TFPN能够优先进入Li⁺的溶剂化壳层,降低碳酸酯溶剂的配位数,从而有效减少溶剂的分解。此外,Li⁺-添加剂对的最高占据分子轨道(HOMO)能级高于Li⁺-溶剂对的HOMO能级,这表明这三种添加剂,尤其是o-TFPN添加剂在阴极处更容易优先发生氧化反应。

AFM3.png

图2 Li||NCM811电池的电化学性能测试

实验结果表明,使用含o-TFPN电解液的Li||NCM811电池在高倍率和循环稳定性方面表现出显著优势。在高倍率放电条件下,含o-TFPN电解液的电池能够保持更高的放电容量,尤其是在10 C倍率下,其放电容量达到100 mAh g⁻¹,明显优于其他电解液。在循环性能方面,含1 wt% o-TFPN电解液的电池在200次循环后容量保持率远高于空白电解液和含m-TFPN、p-TFPN电解液的电池。此外,o-TFPN电解液有效抑制了电池在循环过程中的容量衰减和电压下降,并显著减少了NCM811正极材料在高电压条件下的相变和结构损伤,从而提高了电池的整体性能和反应动力学。这些结果表明,o-TFPN添加剂在提升高电压锂金属电池的循环稳定性和倍率性能方面发挥了关键作用。

AFM4.png

图3 添加剂对循环后NCM811正极和锂负极的影响

X射线衍射(XRD)分析表明,经过o-TFPN电解液循环后的NCM811正极材料展现出更稳定的晶体结构,且I(003)/I(104)比值更高,表明o-TFPN电解液能够减少阳离子混排现象。此外,通过电感耦合等离子体质谱(ICP-MS)分析发现,使用o-TFPN电解液的电池在循环过程中过渡金属(TMs)的溶解量显著减少,这进一步证实了其对正极结构的保护作用。差示扫描量热法(DSC)测试结果显示,o-TFPN电解液能够显著提高CEI和NCM811正极材料的热稳定性。高分辨率透射电子显微镜(HRTEM)观察到,经过o-TFPN电解液循环后的NCM811正极材料保持了良好的R-3m层状结构,而空白电解液循环后的正极材料则出现了明显的Fm-3m岩盐相。这些结果表明,o-TFPN电解液在提高NCM811正极材料的结构稳定性和热稳定性方面发挥了重要作用。

AFM5.png

图4 NCM811在200次循环后的微观结构演变和CEI的性质

通过原子力显微镜(AFM)和透射电子显微镜(TEM)、SEM以及聚焦离子束-扫描电子显微镜(FIB-SEM)等技术对NCM811正极材料在不同电解液中的结构和形貌演变进行了分析。结果显示,使用o-TFPN电解液的NCM811正极材料形成了更均匀、更薄的CEI层,厚度约为3.6 nm,且机械稳定性显著增强,其杨氏模量达到55.95 GPa,远高于空白电解液循环后的21.68 GPa。此外,o-TFPN电解液循环后的NCM811颗粒结构完整,没有明显裂纹和颗粒损伤,而空白电解液循环后的颗粒则出现了严重的内部裂纹和结构破坏。这些结果表明,o-TFPN电解液能够有效保护NCM811正极材料的结构完整性,减少循环过程中的机械损伤,从而显著提升电池的循环稳定性和使用寿命。

AFM6.png

图5 CEI的结构和成分表征

进一步通过X射线光电子能谱(XPS)和飞行时间二次离子质谱(TOF-SIMS)分析揭示了不同电解液形成的CEI层的化学组成和结构特征。结果显示,o-TFPN电解液形成的CEI层具有更少的有机成分,同时富含更多的无机成分(如LiF)和-CN基团。具体而言,o-TFPN电解液形成的CEI中LiF含量显著高于空白电解液,且LiF和-CN在CEI中均匀分布。此外,-CN基团通过与Ni离子形成强配位作用,抑制了Ni离子的溶解,从而增强了正极材料的结构和热稳定性。TOF-SIMS的三维重建进一步证实了o-TFPN电解液形成的CEI中LiF和-CN的均匀分布。这些结果表明,o-TFPN电解液能够构建出更稳定、更均匀的CEI层,从而显著提升NCM811正极材料的结构稳定性和热稳定性。

AFM7.png

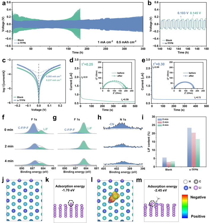
图6 Li||Li对称电池的电化学数据、SEI的成分和结构分析

Li||Li对称电池测试和表面分析结果表明,含o-TFPN电解液显著提升了锂金属负极的性能。在锂对称电池中,使用o-TFPN电解液的电池能够稳定循环超过350 h,远高于空白电解液的150 h,并且展现出更低的过电位。电极动力学分析显示,o-TFPN电解液中的Li+传输数更高,且电荷转移动力学更快。SEM观察到,使用o-TFPN电解液的锂金属负极表面光滑且无锂枝晶生长,而空白电解液中的锂金属则布满针状锂枝晶。XPS分析发现,o-TFPN电解液形成的SEI层富含更多的LiF和Li2O,且-CN基团的存在增强了对Li+的吸附能力,促进了Li+的均匀沉积。这些结果表明,o-TFPN电解液通过优化SEI层的组成和结构,有效抑制了锂枝晶的生长,提升了锂金属负极的稳定性和电池的循环性能。

分享到: