北理工课题组在低温固态钠电池研究方面取得进展
发布日期:2023-12-27 供稿:材料学院 王成志 摄影:材料学院
编辑:牟雪娇 审核:程兴旺 阅读次数:
北京理工大学材料学院金海波教授课题组设计了一种基于压电效应的负极/固体电解质界面层,通过平衡电池内部的电场,有效改善了固态钠电池的倍率性能和循环稳定性。相关研究结果近日以“Piezoelectric Interlayer Enabling a Rechargeable Quasi-Solid-State Sodium Battery at 0 ℃”为题在国际知名期刊《Advanced Materials》(DOI:10.1002/adma.202309298)上发表。北京理工大学材料学院2020级博士生倪青为第一作者,王成志预聘助理教授、赵永杰副教授和金海波教授为论文共同通讯作者。
钠电池由于其丰富的资源和较低的成本,被认为是下一代储能设备的理想选择。固态钠电池具有能量密度高、安全性能好等优点,但在实际应用中却面临诸多挑战,尤其是钠金属负极与固体电解质的之间固-固界面阻抗问题,会严重影响电池的循环寿命和倍率性能。为了解决这一问题,课题组基于压电效应,分别构建了AlN和ZnO界面层,这种界面层可以平衡电池内部的电场,抑制电子积累,从而达到抑制钠金属枝晶生长和改善钠沉积/解离循环稳定性的目的(图1)。
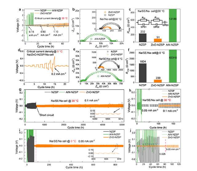
研究团队在NZSP电解质表面沉积了两种典型的钨青铜型压电材料AlN和ZnO作为界面层。在30℃和0℃测试条件下,ZnO层修饰的固态对称电池的界面电阻分别低至91和239 Ω cm²,表现出明显的低界面电阻行为。此外,该电池在0℃和30℃下分别实现了850小时和4900小时的稳定钠金属沉积/解离循环(图2)。进一步,研究团队测试了Na2MnFe(CN)6作为正极、ZnO层修饰Na3Zr2Si2PO12(ZnO-NZSP)作为固体电解质、钠金属箔作为负极的电池体系,性能实验结果表明,使用ZnO作为界面层的电池在0℃和30℃时均表现出良好的倍率性能和循环稳定性。在0.15-2.5C的充放电速率下,电池均能保持稳定的放电容量。在0.5C的充放电速率下,电池在0℃环境下的初始放电容量为88.5mAh/g,经过500次循环后,容量保持率为70.6%(图3)。这项研究不仅为固态钠电池的设计和优化提供了新的思路,也可拓展和促进固态钠电池在低温环境下的应用。

图1 压电界面层设计及结构表征

图2 全固态对称电池性能

图3 固态全电池的性能
全文链接:https://doi.org/10.1002/adma.202309298
附作者介绍:
倪青,北京理工大学材料学院2020级博士生,导师金海波教授,研究方向为层状氧化物正极材料及固态钠电池,目前以第一作者在Advanced Materials、Advanced Energy Materials、Small发表学术论文3篇。
王成志,预聘助理教授,硕士生导师。主要从事固态钠电池研究。作为负责人主持国家自然科学基金等科研项目。以第一作者或通讯作者在Advanced Materials、Advanced Science等期刊发表论文18篇。
赵永杰,副教授,主要从事氧化物基陶瓷电解质及其固态电池应用研究。作为负责人先后主持和完成国家自然科学基金、企业合作等科研项目10余项。发表学术论文80余篇,SCI引用2000余次。申请发明专利10余项。担任清华大学“先进材料国家级实验教学示范中心”教学指导委员会委员。
金海波,教授,博士生导师,国家级学术领军人才,科技部重点领域创新团队带头人,北京市课程思政教学团队负责人。主要从事智能材料/能量存储与转化材料研究。作为负责人先后主持和完成863计划、国家自然科学基金、教育部重大项目等科研项目。发表学术论文100余篇,SCI他引1万余次。承担省部级教改项目2项,主编教材2部。获国家级教学成果二等奖1项,北京市教育教学成果奖2项、省部级科技进步奖1项。
分享到:
